各学院:
根据教育部《关于通过全国本科毕业论文(设计)抽检信息平台开展2024/2025学年度本科毕业论文(设计)抽检工作的通知》(学位中心函〔2025〕18号)和陕西省《关于做好2024-2025学年本科毕业论文(设计)抽检工作的通知》(陕学位办〔2025〕7号)文件要求,将继续通过全国本科毕业论文抽检信息平台(以下简称抽检信息平台)开展论文与专家上报工作,为做好我校2024-2025学年度本科毕业论文(设计)抽检工作,现将有关事项通知如下。
一、抽检对象
2024-2025学年度(2024年9月1日—2025年8月31日)授予学士学位的全部本科毕业论文(设计)(学位授予名单见附件1)。
二、时间安排
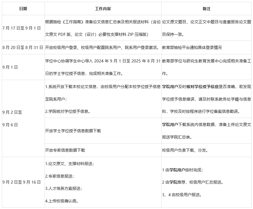
抽检信息平台(网址http://xscj.cdgdc.edu.cn)拟定于8月20日开放用户登录,9月2日开放学士学位授予信息和专家信息数据下载。我校拟于9月16日前完成学位授予信息核对、论文原文报送及专家信息报送更新工作。具体时间安排如下:

三、工作安排
(一)抽检信息报送
本年度本科论文抽检工作由教务处牵头组织,各学院负责具体实施。各学院负责报送毕业论文原文及相关材料的信息收集、核对与提交,通过抽检信息平台完成论文信息补充与论文原文报送。
1.报送材料
(1)2024-2025学年度论文信息汇总表
9月5日教务处单独分发论文信息汇总表至各学院。我校2024-2025学年度授予学位的毕业生,因已上传学位授予信息中论文信息,抽检平台会自动导入学位授予信息,无需重复上报填写以下六个字段:“导师姓名”“论文类型”“论文题目”“论文关键词”“论文撰写语种”“论文研究方向”,其余字段需核准完善。
(2)毕业论文(设计)原文论文
原文电子版应为学生毕业论文(设计)最终版,文件类型为PDF。本年度不开展匿名评审,不强制要求上传查重报告。
文档命名:汇总表中填写的论文原文文件名称必须与论文原文文件对应的命名完全一致。毕业论文文件命名格式为:学年度_省市代码_单位代码_专业代码_学号_LW.PDF。毕业设计文件命名格式为:学年度_省市代码_单位代码_专业代码_学号_BS.PDF。
2.学院工作要点
①指导教师对本人指导的毕业论文(设计)格式、内容质量再次把关,进行自查和完善工作;
②根据实际情况填写“XX学院论文信息汇总表”(附件2),逐一核对信息表内容与论文原文是否一致,避免信息表与论文原文不匹配、错传、漏传等问题。
③学院报送的论文原文PDF版、必要性支撑材料ZIP压缩文件(如建筑图纸、设计稿等)必须完整,原文一般包括封面、中英文摘要、目录、正文、参考文献、致谢、附录等。
(二)专家信息报送更新
专家信息报送工作通过抽检信息平台同步开展,抽检专家的推荐工作由学院把关、推荐,教务处统一更新信息。
1.专家推荐条件
各学院应推荐符合条件的全部专家,所报专家应政治立场坚定、作风正派,属本校本科毕业论文指导教师,年龄一般不超过65岁。不得推荐出现师德师风问题的教师,或退休、调离、外聘、取消毕业论文指导资格的教师。
2.报送内容
上报本年度新增本科毕业论文指导教师(抽检专家);如在库专家(上年度上报)信息有变化,请同时更新;对出现师德师风问题的专家、退休、调离、取消毕业论文指导资格的教师等进行标注,学校统一退库删除。
3.报送要求
9月5日,教务处单独分发上一年度专家信息汇总表,各学院在去年填报信息基础上补充完善,提交“XX学院专家库信息汇总表”(附件3)电子版至联系人邮箱。
四、工作要求
1.请各学院高度重视,安排专人负责论文与专家信息报送工作,选派一名工作人员作为院级管理员,具体负责学院本科毕业论文(设计)抽检工作平台系统操作,9月5日前将“XX学院管理员信息登记表”(附件4)电子版发至联系人邮箱,教务处将为各学院管理员创建账号。学院用户可登录网站通过手机号或邮箱获取登录信息。
2.请各学院及时登录抽检信息平台,查看操作手册,并于9月16日前完成毕业论文(设计)原文信息报送,并做好论文相关材料的存档工作。
3.本科毕业论文抽检工作是保障人才培养质量的重要途径,请各学院认真研读相关文件,加强组织领导,明确职责,按要求完成本科毕业论文(设计)抽检信息补充、原文报送和专家推荐等工作。
联 系 人:薛 雪
联系电话:87091732
邮 箱:xx_31@nwafu.edu.cn
教务处 实践教学科
2025年7月17日
联系方式
地址 : 陕西省杨凌农业高新技术产业示范区邰城路3号
邮编 : 712100
综合办公室电话 : 029-87080055
主管领导 : 田霄鸿 网管员 : 李平 杨萍
版权所有: 西北农林科技大学资源环境学院